best365足球官网
学生
|
教职工
|
访客
|
招聘
|
旧版
学校概况
修德砺能
知行合一
张职院简介
现任领导
成就荣誉
校园地图
机构设置
修德砺能
知行合一
行政机构
教学机构
教辅机构
教学科研
修德砺能
知行合一
师资队伍
科研成果
学术期刊
招生就业
修德砺能
知行合一
招生网
就业创业网
合作交流
修德砺能
知行合一
国内合作
国际合作
校园生活
修德砺能
知行合一
社团活动
讲座演出
图书馆藏
生活指南
校园风景
校历
EN
学校概况
张职院简介
现任领导
成就荣誉
校园地图
机构设置
行政机构
教学机构
教辅机构
教学科研
师资队伍
科研成果
学术期刊
招生就业
招生网
就业创业网
合作交流
国内合作
国际合作
校园生活
社团活动
讲座演出
图书馆藏
生活指南
校园风景
校历
学校概况
机构设置
教学科研
招生就业
合作交流
校园生活
EN
学院公告
新闻中心
通知公告
/
学院公告
/ 正文
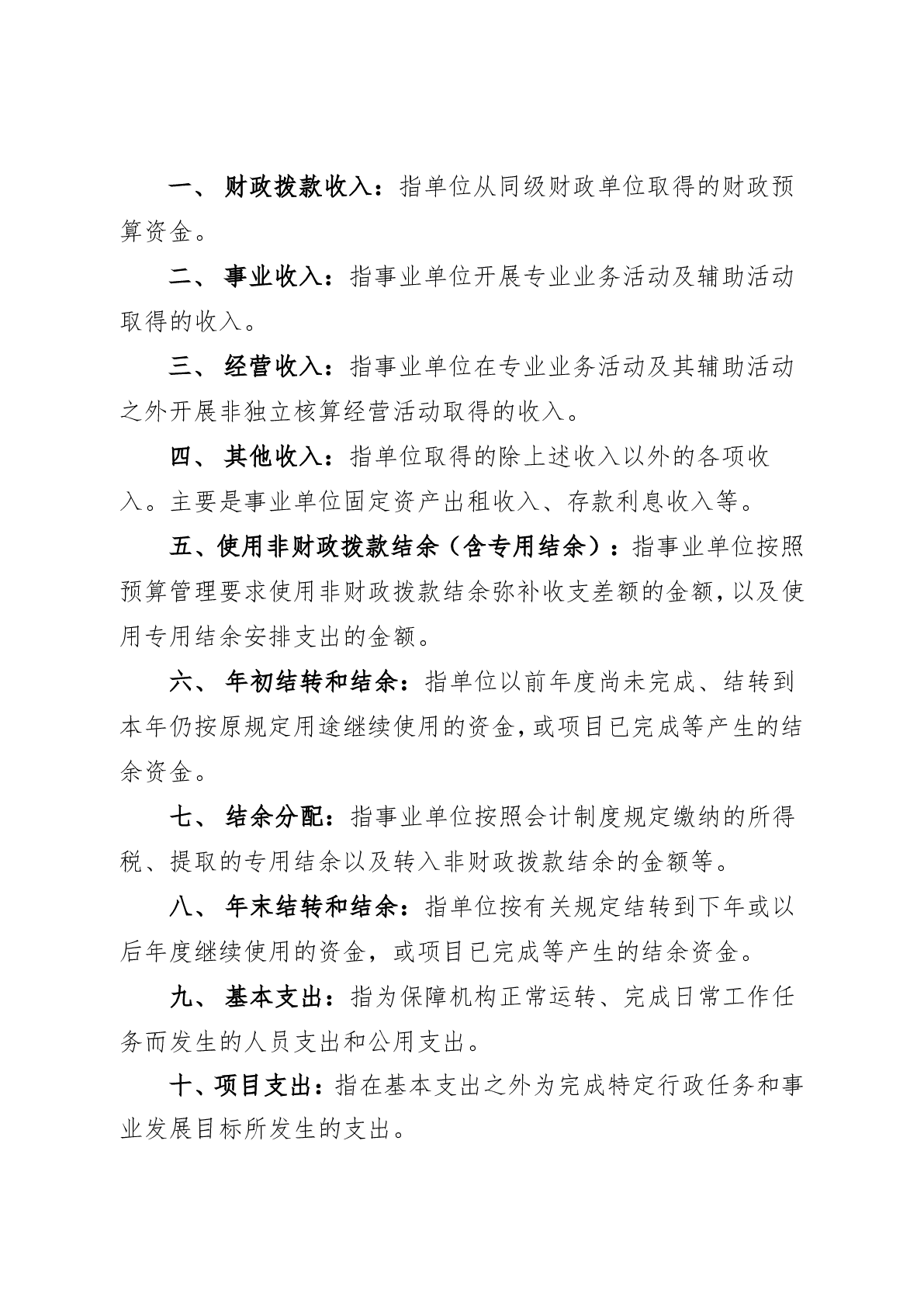
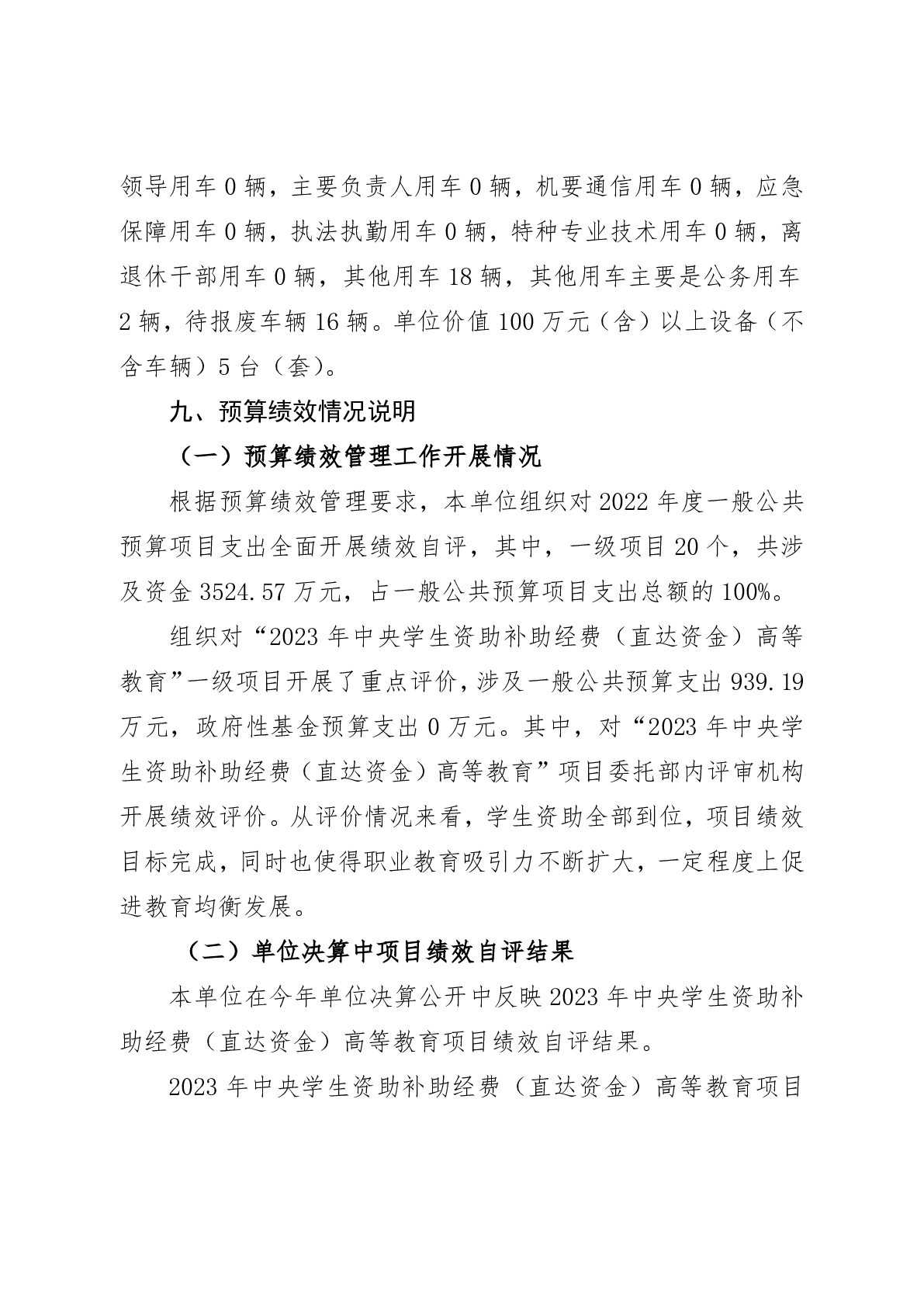
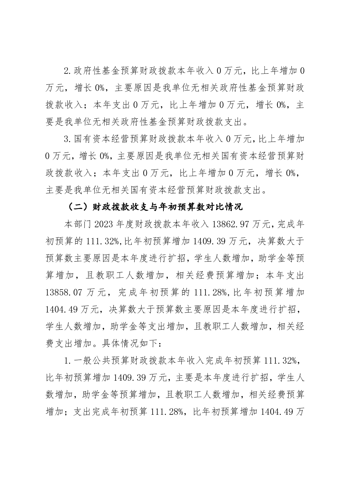
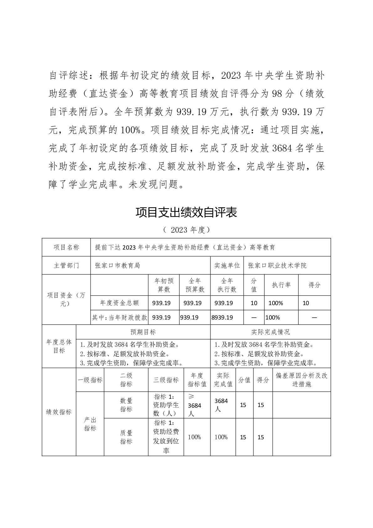
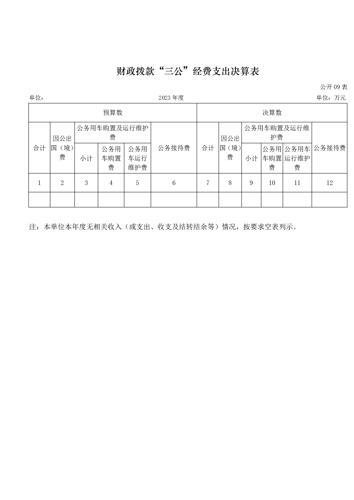
best365足球官网2023年部门决算公开文本
发布人:Zjkzy5
时间:2024-09-20
点击:
219
来源:
操作>>